在制作PPT的过程中,逐段粘贴文本并逐个调整字体、字号和排版等操作确实非常繁琐,工作量巨大。以下详细介绍将编辑好的 Word 文档直接转换为 PPT 的便捷方法,可帮助大幅提升工作效率。
1、设置大纲级别
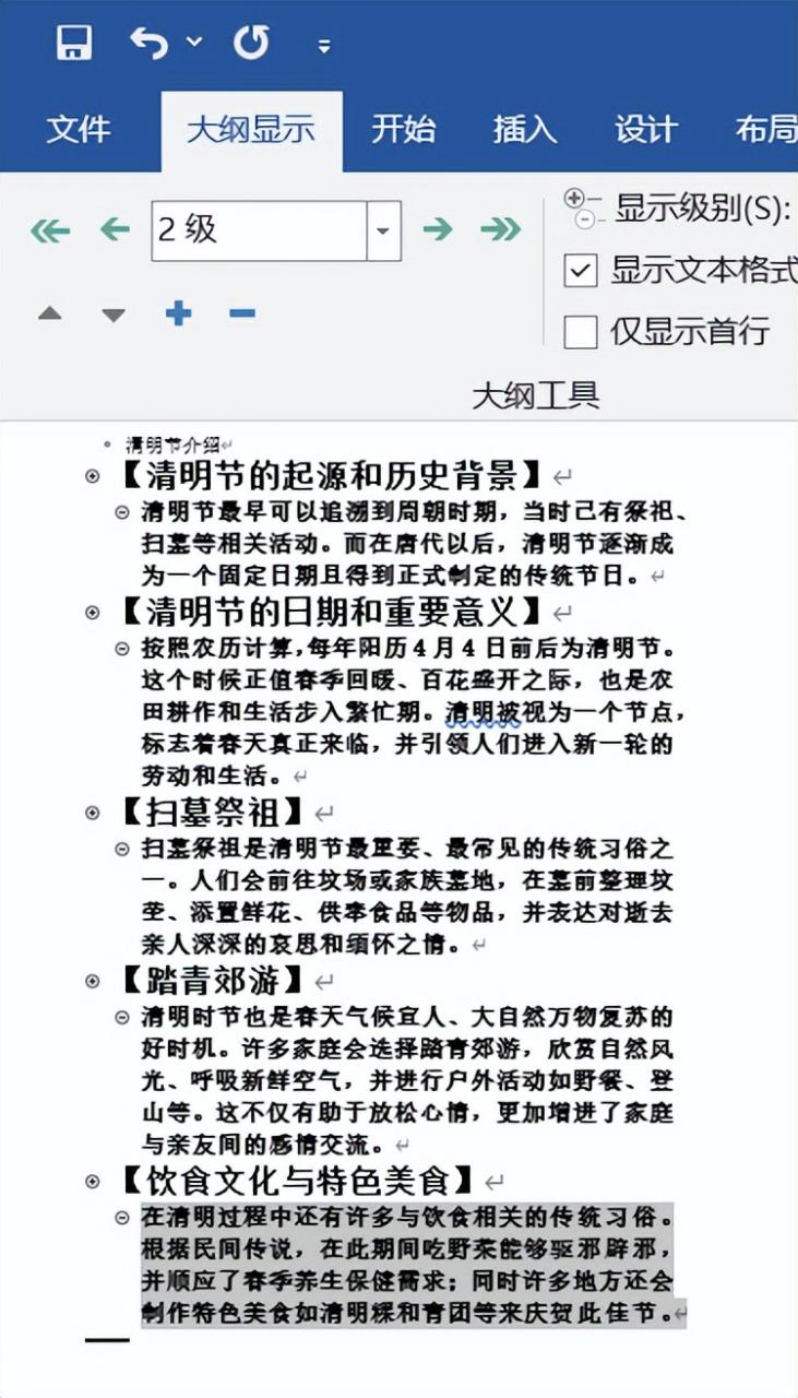
进入大纲视图:首先,在 Word 文档中精心编辑好 PPT 大纲内容。完成编辑后,点击 “视图” 选项卡,在其中找到 “大纲” 选项并点击,进入大纲视图模式。这个视图模式能够清晰地展示文档的结构层次,为后续设置标题和内容级别提供便利。
划分标题和内容级别:在大纲视图中,将所有作为 PPT 标题的内容设置为 “1 级”,这一步操作很关键,因为在转换为 PPT 后,“1 级” 内容通常会成为幻灯片的标题。然后,把所有详细的内容部分设置为 “2 级”,这些 “2 级” 内容将会作为幻灯片标题下的正文内容。通过这样明确的级别划分,为 PPT 的生成奠定了良好的结构基础。
2、添加发送到 PowerPoint 命令
找到命令选项:完成大纲级别设置后,点击 “文件” 选项,在弹出的菜单中选择 “选项”。在打开的 “选项” 对话框中,切换到 “自定义功能区” 选项卡。在这里,您需要在 “不在功能区中的命令” 列表中寻找 “发送到 Microsoft PowerPoint” 这个命令。
添加并确定命令:找到该命令后,选中它并点击 “添加” 按钮,将其添加到自定义功能区或者快速访问工具栏(根据您的个人习惯选择添加位置),之后点击右下角的 “确定” 按钮。这样,就成功添加了将 Word 文档发送到 PowerPoint 的快捷方式。
3、生成并美化 PPT
生成 PPT:完成上述设置后,再次回到 Word 文档,点击刚刚添加的 “发送到 Microsoft PowerPoint” 命令,PPT 就会自动生成。此时,PPT 的内容结构已经根据之前在 Word 文档中设置的大纲级别构建完成。
选择模板美化 PPT:PPT 生成后,在 “设计” 选项卡中,可以选择合适的模板来美化 PPT。这些模板能够为 PPT 赋予不同的风格,如商务风、简约风、科技风等,让 PPT 在视觉上更加吸引人。通过这样的步骤,就顺利地将 Word 文档转换为 PPT 了。





